科研成果

当前位置: 首页 -> 科学研究 -> 科研成果 -> 正文

一种基于非负矩阵分解的高光谱影像模拟方法

作者: 来源: Beats365唯一官网入口 阅读次数: 日期:2019-11-11

1. 标题

· A Novel Hyperspectral Image Simulation Method Based on Nonnegative Matrix Factorization

· 一种基于非负矩阵分解的高光谱影像模拟方法

2. 成果信息

· Huang, Z., Chen, Q., Chen, Q., Liu, X., & He, H. (2019). A Novel Hyperspectral Image Simulation Method Based on Nonnegative Matrix Factorization. Remote Sensing11(20), 2416.

· https://doi.org/10.3390/rs11202416

· This research was funded by the National Natural Science Foundation of China grant number 41471355 and 41601506, Key Scientific and Technological Research Projects of Henan Province grant number 192102310274, Key Scientific Research Projects of Colleges and Universities in Henan Province grant number 20B420001.

3. 成果团队成员

· 黄泽华,博士生,Beats365唯一官网入口(武汉)Beats365唯一官网入口。研究方向:遥感影像融合,高光谱遥感影像模拟,叶面积指数反演。Email: huang_rs@cug.edu.cn

· 陈奇,特聘副教授,Beats365唯一官网入口(武汉)Beats365唯一官网入口。主要研究方向:遥感影像目标识别,计算机视觉,深度学习。Email: chenqi@cug.edu.cn

· 陈启浩,副教授,Beats365唯一官网入口(武汉)Beats365唯一官网入口。主要研究方向:摄影测量与遥感,雷达数据处理与信息提取,高空间分辨率遥感影像分析。 Email: cugcqh@163.com

· 刘修国,教授,Beats365唯一官网入口(武汉)Beats365唯一官网入口。主要研究方向:遥感信息智能处理及其地学应用,地理空间建模技术与地学过程模拟。Email: liuxg318@163.com

· 何浩,博士生,Beats365唯一官网入口(武汉)Beats365唯一官网入口。主要研究方向:变化检测,土地利用分类,土壤污染反演。Email: hehao@cug.edu.cn

4. 成果介绍

· 描述成果核心内容300-1000字,格式自定义

· 可采用长摘要的形式,也可采用分节的形式(引言、方法、实验、讨论、结论等)

· 强调成果的特色和创新性、科学价值和应用价值

· 加入必要的图表,加强直观印象,方便阅读

高光谱遥感影像能够通过大量波段采集较大波长范围内精细的地表光谱信息。然而,当前被广泛应用的高光谱影像受到了覆盖面积限制,难以提供目标区域内时间密集且大范围的观测数据。例如,被广泛使用的高光谱传感器Hyperion采集影像的幅宽是7.5km,明显低于Landsat 8185kmALOS70kmSentinel-2290km多光谱卫星数据。与高光谱卫星数据相比,多光谱卫星数据具有经济性、重访周期较高和积累了海量的长时间序列数据的优势。因此,本研究提出了一种基于非负矩阵分解的高光谱影像模拟方法,借助现有的多光谱影像生成更大范围的高光谱影像。这一方法能够扩展高光谱影像在土地利用分类、土壤环境监测和农业管理等领域的应用。

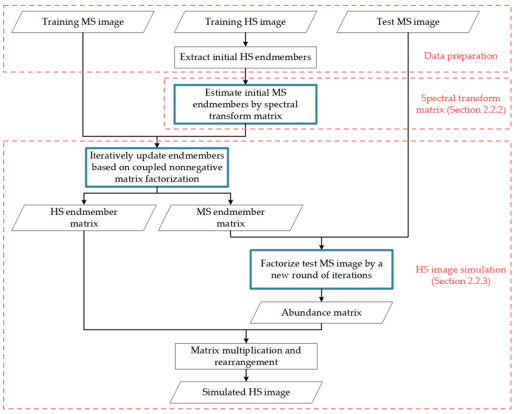
1 技术流程图

2 训练影像,实验影像和参考影像的分布位置

本方法的处理流程如图1所示。我们准备一景与高光谱影像的覆盖区域具有重合的多光谱影像(如图2)。提取出多光谱影像和高光谱影像中对应的一块子区域作为训练高光谱影像和多光谱影像,并取另一块对应的子区域作为实验多光谱影像和参考影像。本文提出的方法首先在从训练高光谱影像中提取出高光谱端元,并通过一个光谱变换矩阵获取对应的多光谱端元。其中,光谱变换矩阵通过在训练高光谱影像和训练多光谱影像间建立线性回归函数得到(如图3)。随后,我们采用对称非负矩阵分解方法中的迭代计算模型,借助已有的训练高光谱影像和多光谱影像对多光谱端元和高光谱端元进行迭代优化。这一过程将提高光谱端元的精度,使得影像被分解后的残差逐步减小。最后,我们使用优化后的多光谱端元对实验多光谱影像进行非负矩阵分解,得到多光谱影像的丰度矩阵。将丰度矩阵与高光谱端元组成的端元矩阵相乘,从而得到模拟高光谱影像。

3 高光谱影像与多光谱影像中波段的波长范围

     

     

     

     

     

(a)

(b)

(c)

(d)

(e)

4 数据集1的标准影像与实验结果:(a)标准高光谱影像,(b)本文方法,(c) Chen(d) UPDM(e) PHITA

     

     

     

     

     

(a)

(b)

(c)

(d)

(e)

5 数据集4的标准影像与实验结果:(a)标准高光谱影像,(b)本文方法,(c) Chen(d) UPDM(e) PHITA

在实验中,本文提出的方法与现有的高光谱影像模拟方法进行了对比,包含ChenUPDM和PHITA。定量评价结果如表1所示。实验结果表明:

1. 本文提出的方法采用光谱端元线性组合的方法,基于多光谱影像模拟高光谱影像。这一方法保留了光谱端元信息中各个波段之间的关系,从而能够在模拟影像中重建更加精细的光谱特征;

2. 本文中的方法在模拟高光谱影像时是按每个像素的顺序依次重建光谱信息的。因此,模拟影像中的每一个像素都是独立的,不受周边像素的影响,更加适用于具有复杂地表特征的研究区;

3. 我们采用迭代方法对多光谱端元和高光谱端元进行迭代优化。这一方法减小了影响在分解和重建中的残差,从而提高了模拟影像的综合质量。

1 定量评价结果

综上,本文方法能够较好实现基于多光谱数据的高光谱影像模拟任务,提高了高光谱影像的应用价值。